The content is published under a Creative Commons Attribution Non-Commercial 4.0 License.
Reviewed Article:
Hut 1 of Tornambé, Pietraperzia: an Experimental Project for Prehistoric Sicily Studies
Architectural reconstructions in archaeology represent very common experimental projects throughout Northern and Southern Europe (see for example Page 2012; Burrow 2015). Testing hypotheses and comparing scarce archaeological data with material culture artefacts helps to create an enduring visual experience for both researchers and the public (Paardekooper 2013).
Introduction and goals
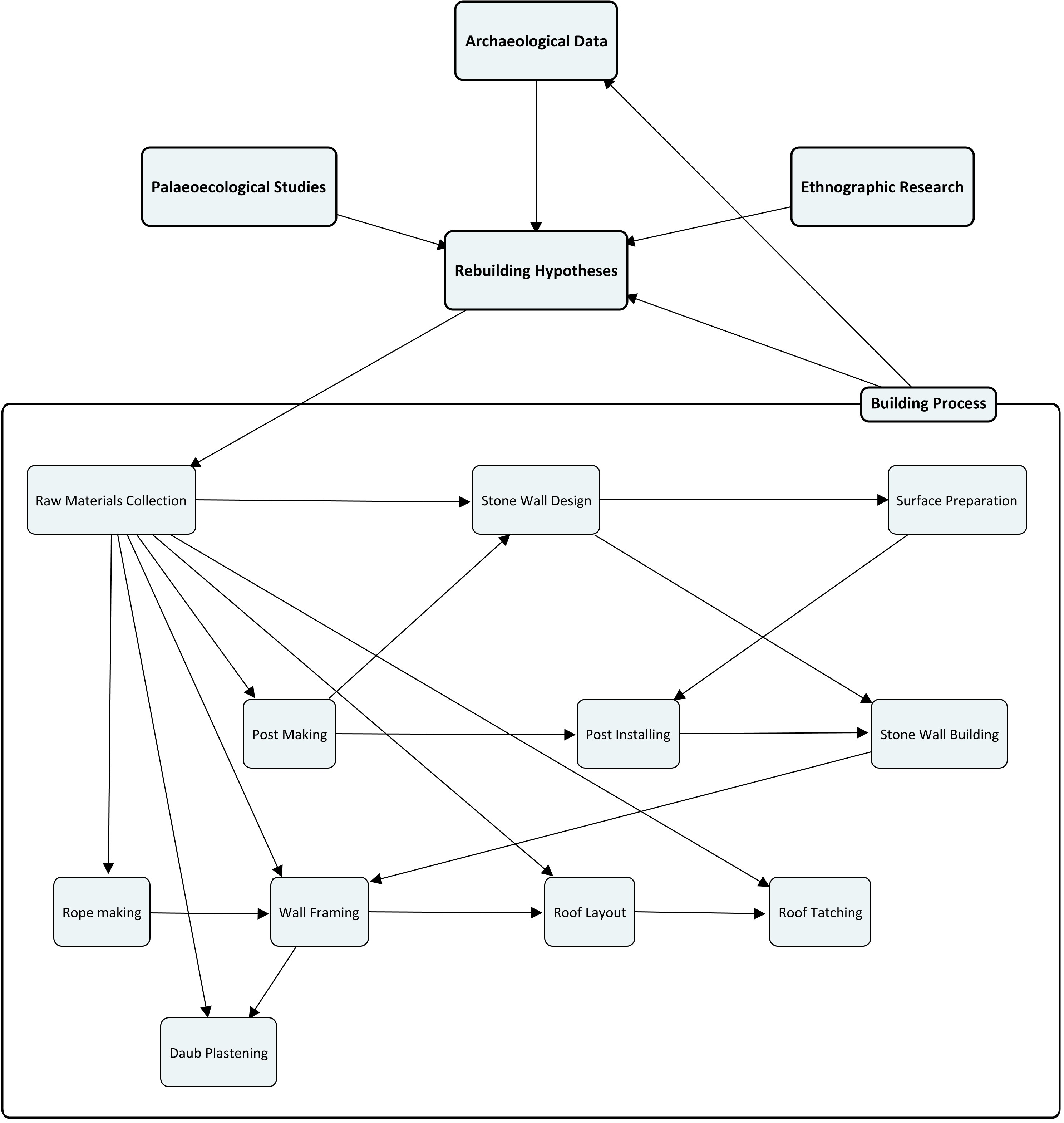
The goal of this project, started in 2012, was to reconstruct a Bronze Age hut using techniques, methods, and raw materials consistent with the knowledge acquired during the excavation of Tornambè site (Pietraperzia, Enna), and from other known Sicilian and Southern Italian archaeological contexts. The objectives for the experimental process are to develop hypotheses and to better understand architectural procedures; to collect archaeological and anthropological data; and to widely distribute information and results among scholars (scientific publications) and the non-specialist public. For all these reasons, each step in the process was described and recorded with photographs and videos, shared during conferences1 , featured on a website, and shared on social media networks.
Initial interest in conducting a reconstruction experiment developed during the study of burnt daub among the remains of Hut 1 in the village of Case Bastione (Villarosa, Enna), and with the research of Filippo Iannì and Enrico Giannitrapani (Arkeos soc. coop.) conducted in that area (Giannitrapani, Iannì 2015 and previous references in it). Remains of burnt daub can provide useful clues for attempting to reconstruct the overall appearance of the hut. Archaeological excavations provide information mainly about the layout of pre-protohistoric structures, but it is difficult to define hypotheses about the actual construction, such as the dimensions of elevations and roofs, that are often built using wooden walls covered by daub layers.
During the first stage of the project, Hut 1 of Case Bastione had been chosen as model for the reconstruction. Due to the fact there are not enough data from the excavation thus far to propose a reasonable hypothesis, Hut 1 of the Late Copper/Early Bronze Age village of Tornambè, near Pietraperzia (Enna) (end of the
The building process was developed within a students’ workshop project, in parallel to the Summer School of Case Bastione 2013 (Arkeos soc. Coop.)
Methods
The Tornambè settlement, situated southwest of the modern town of Pietraperzia (EN), dates back to a final phase of the Copper Age (2700-2300 BC) (See Figure 1).The village consists mainly of circular structures of large dimensions. Hut 1 has a round plan, measuring 8-meters in diameter, with a perimeter marked by a double row of large limestone blocks filled with small stones. There is no evidence of the use of mortar for the construction of the wall. The average height of the perimeter wall is 1.10-1.20 m, while its average width is about 1.5 m (See Figure 2). Between the two external faces of the wall, two postholes were found. The collapsed layer of the hut was comprised of small and medium-sized stones. Inside the structure at least 3 postholes were identified with a diameter of about 50 cm. Not far from the possible entrance a wall was found. It is assumed that the wall was built to divide the inner space. This wall was connected to a stone bench leaning against the outside wall. The hut was not destroyed by fire but it was more likely abandoned. It is probable that even the walls of the hut were covered by daub, as in Casa Bastione, but over time it has gradually crumbled to dissolve almost entirely.
In addition to the archaeological data from the village of Tornambè, other Bronze Age archaeological contexts in Sicily have been studied to increase the available information. In particular, Muculufa village (Caltanissetta) (Mc Connell 1992) and the hut from Casa Sollima (Enna) (Sturt 2007), but also several references from other Italian contexts and experimental reconstructions (Calegari et al. 1990; Planel, Stone 1999). Consulting architects and architectural texts were helpful in understanding the engineering and use of materials2 .
Ethnographic research on vernacular architecture in Sicily, mainly the study of pagliari, were helpful in developing the reconstruction hypothesis for the elevation of the hut and in choosing the building materials (Caruso, Speciale in press). Pagliari (or pagghiari) are shepherd’s shelters that could be occupied seasonally or all year long. Typical features are the design, usually square or rectangular but also round, dry stone wall construction, and the gabled or conical thatched roof (See Figure 3).
When possible, tools and raw materials available in the area of Tornambè during the third/second millennium BC were used. We tested both experimental replicas of Bronze Age Sicilian stone and bronze axes (Caruso et al. 2014). Some palaeoecological studies with well-dated pollen sequences are available for Sicily which were used to verify the presence of some arborean species, in particular the ones from Lago di Pergusa (Enna) (670 m. above sea level) (See Figure 4) (Sadori et al. 2013; Sadori, Zanchetta, Giardini 2008).
Information on plant species used in the construction of huts is lacking, due to the relatively small amount of archaeobotanical data from prehistoric settlements (Speciale et al. in preparation). Therefore, so as to have an optimal choice of botanical construction materials, available data from paleoenvironmental studies have been combined with those obtained through ethnographic research and the known information from scientific literature about archaeological extra-insular contexts.
Results
Hypotheses
Comparing archaeological data with those obtained by ethnographic research allowed us to create reconstruction hypotheses. Unfortunately, the archaeological contexts provide little information on the composition of the roof; it always represents the most arbitrary portion of restoration activities. For this reconstruction, comparisons with known reconstructions associated with the prehistory of Southern Italy and Sicily were applied. In addition, techniques known from the ethnographic study of Sicilian pagliari, particularly in the context of the Madonie Mountains (Palermo), were incorporated. In order to have a reference model, and to test at least one of the reconstruction propositions, a model was built on a 1:2 scalefrom the archaeological remains of Hut 1 of Tornambè. In the first hypothesis, the preserved perimeter wall comprises only the lower part of the elevation, the middle element is made with smaller stones, and then the upper element consists of perishable items (wooden poles and reeds or other vegetal materials). The probable post holes between the two faces of the wall allowed us to assume the presence of posts set vertically to support the roof. With this, transverse rafters join at the roof peak, supporting each other. The initial interpretation of the post-hole placement suggests the three internal posts were not considered structural, due to the lack of symmetry in their arrangement. They may have been used for support of a mezzanine floor, and supported symmetrically by the internal wall (See Figure 5a).
The second reconstruction hypothesis assumed the absence of the upper part of the wall was due to original construction using vegetal perishable materials. It also assumed that the wall was built of stone and the recessed roof rafters were positioned directly between the stones - just like many of the contemporary pagliari (See Figure 5b). Nevertheless, with the large size of the structure, the presence of a consistent double-row stone wall with central holes, and the inconsistent collapsed stone layer, this hypothesis is not plausible, although it could not be entirely ruled out.
Given the long period of occupation of the village, which spanned several generations, construction changes may have occurred. The village consisted of several households whose functions and internal divisions may have also changed over time, the huts would have definitely required maintenance work, possibly even structural work, any of which might have led to modification of architectural elements. The presence of the two side posts may also be the outcome of a subsequent reconstruction, although it should be noted that there is no archaeological evidence to support this proposition.
Some difficulties arose during the construction of the hut following the first hypothesis. As a matter of fact, the original 8m diameter of the structure would have hardly allowed to have a self-supporting roof—pagliari have an average 4-5 metres diameter. This uncertainty led to a variation of the hypothesis used by the previous reconstruction of the hut (See Figure 5c).
Forked end posts (average diameter 6.7 cm) were chosen to stabilize the links with the horizontal beams. The previous project did not incorporate this forked-end post device, instead all of the joins were achieved through the use of ropes. A central post (diameter 12 cm), not considered the first time, was used to support the rafters. During construction of the roof, it was important to determine the appropriate pitch in order to reduce the risk of roof collapse and to provide proper waterproofing of the structure. Experimental rebuilding studies suggest that an appropriate roof pitch would be between 45 and 50 degrees (Reynolds 1994, p. 4). For this reason, supposing a conical roof and a wall with a minimum height of 1.10-1.20 m, given the hut diameter is about 7.6 m, it has been calculated that the total height of the hut may be 5.8 m.
Preliminary activities
Before the official beginning of the building process, several preliminary activities were conducted. The archaeological model is built with local limestone, so a large supply of stones (with different dimensions) used for the wall construction was collected in a radius of about 1.5 km. The other main activity was the selection and harvest of trees required for the posts and beams (it happened on day 5 of the building). As no archaeobotanical data are available for the hut posts of the archaeological model, Fraxinus ornus) (ash tree) was chosen for the construction of the wooden frame of the hut (posts, beams, rafters), and for the manufacture of the tool handles (sickles, axes). Elastic and durable, ash tree wood was used in Sicily in the past for the construction of pagliari, and it has been identified in Sicilian pollen sequences (Sadori et al. 2013). Individual trees were selected for the straightness of their trunks, minimum diameter of 10 cm, and the possibility to have a fork at the top (See Figures 6-7). About 15-20 long thin branches were also collected to be used as roof elements.
Gathering, drying and intertwining the Chamaerops humilis (dwarf palm) leafs and Ampelodesmos mauritanicus (a sort of endemic esparto) took several weeks to create the hundreds of metres of ropes required for construction (See Figure 8). Two to three metres-long Rubus ulmifolia (blackberry) branches were cut, stripped of leaves and thorns, and twined during the roof building process, in order to have them flexible enough (See Figure 9). Herbaceous plants were cut using two sickles made with flint blades glued onto handles manufactured from ash tree. Both lithic and bronze axes were used to collect raw plant materials. The glue was prepared by mixing molten pine resin, beeswax and wood ash in equal parts (See Figure 10). Several hundreds of Arundo donax (giant cane) and Phragmites australis (common reed) were gathered, selecting only those longer than 1.5 m and with a minimum diameter of 2/2.5 cm (See Figure 11). They were collected in the area surrounding Pietraperzia and along the Salso river banks, not far from the archaeological site. Some Arundo donax cut the previous year were used as well. The reeds were not processed: leaves were not removed as recommended by the traditional builders because of their water-proofing effects.
For the plastering process of the straw portion of the inner walls, a pit was excavated to knead the clay soil in proximity to the hut. Daub was prepared with one part of the removed soil, one part of sand from decayed sandstone rock (collected in the surroundings of Pietraperzia), and one part of straw (cereal chaff) and other Gramineae (grasses) collected locally. Water was added in such an amount as to make the dough consistent enough to be spread on the vertical wall. Samples of soil, sand and daub were taken and stored for further compositional analysis.
Lithic axes (Campignian-technology bifaces, for an example see Nicoletti 1998) were used to cut small branches, while bronze axes, replicas of tools from Siracusa Archaeological Museum, were used on many of the trees harvested for construction of the hut (See Figures 12-13). The prototypes date back to a time range that includes the Late Copper Age through Early Bronze Age. The axes A1 and A2, trapezoidal blade flat axes, recall lithic models from the Copper Age. The foam-cut axe A9, instead, might be a more advanced model, probably dating from the beginning of the Bronze Age. The A18 axe, characterised by raised edges and a curved heel, is from a later time of the Early Bronze Age. Replicas were made by the team “Il Tre di Spade” using Bronze Age metallurgical techniques (Barbieri et al. 2015). Flat axes A1, A2 and A9 were cast in a biocalcarenite stone mould, while axe A18 was cast in a sand mould.
Data on the experimental use of the replicas were collected and processed using a relational database specifically created by Dott. Francesca Grillo, using MS Access 2007. The database is designed with the use of tabs and fields describing each category of information: replica, tool, activity, handle, operator, et cetera. Data on axe use and subsequent analyses made it possible to draw conclusions about the efficiency of the tools, closely linked to the shape of the blade and the handle system (Caruso et al. 2014; all the data will be published in a later paper).
Rebuilding

Table 1. Chronological phase
The building process began on the 3rd of September 2013 and finished on the 12th of October (See Table 1). Weather conditions were favourable for almost the entire period, registering temperatures of 13/14° Celsius during the nights of October and the 31/32° Celsius during the hottest days of September. Rain did not particularly impact the working days, with episodes of precipitation typically quite short in duration and limited to some time when inside activities could be carried out. All of the activities were performed by at least two but an average of three people each day. The process was developed in parallel with the archaeological excavations in the prehistoric villages. This allowed the participants of the Workshop the opportunity to follow the digging procedures. Some of the students involved in the archaeological excavations took part to some of building activities. This useful give-and-take, due to the generous support and scientific expertise of the archaeologists of Arkeos, was a unique moment of joint growth and sharing.
An area with geological and morphological features similar to the archaeological model was chosen, not far from it (about 1 km); it has a land slop of about 4-5°, helpful both for water displacement and for wind. The first phase of construction (first six days) was preparation of the terrain, cutting the grass, tilling the soil, removing the stones, making the plane level (See Figure 14). The foundation was then traced using a ‘Romulus’ stick in the centre and moving a rope around with the chosen radius. Days 7 and 8 were devoted to defining the wall foundations and collection of reeds. The trench had the width of the dry stone wall (about 30-40 cm) (See Figure 15). The door was oriented towards the valley as in the original hut. On day 8, posts were prepared, sharpened on one end using the axes (See Figure 16), and then positioned according to the hut plan (See Figure 17). Day 9 involved the work of 6 persons, and the construction of the structure accelerated. The 10 posts were positioned by excavating a small hole and then pouring water to soften the clayish soil (See Figure 18). Once the posts were inserted, the approximately 40-cm-stone wall was put in place. All of the stones were engaged without the use of mortar, exploiting only their dimensions and shapes. The two main rows of stones were then filled with smaller stones in the centre. Following the directions of a traditional pagliari builder was extremely important in the process and coordination of the workers (See Figure 19-20). Day 10 and 11 were dedicated to construction of the walls. The reeds, some of which were processed for some days in order to make them more flexible, were inserted horizontally, embedding each of them between three posts (See Figure 21). This technique did not require the use of any rope except in the case of the last ones near the door (See Figure 22). Then, horizontal beams were positioned on the vertical posts and, during day 12 and 13, more reeds were inserted in the wall, filling the gaps among the ones already embedded (See Figure 23). The reeds were then cut to even the height of the wall.
Day 14 required the efforts of 6 people to place the diagonal beams for the roof. Long ash tree branches were tied to the horizontal beams and the vertical posts, and then gathered all together at the roof peak (See Figures 24-25). Thinner branches and some cut in half longitudinally were tied horizontally to them in order to support the rest of the roof (See Figure 26).
From day 15 until day 21, all activities involved the collection of reeds and their placement to make the roof. The reeds, with all the leaves and the blossoms, were gathered into small groups of 10-15; starting from the lowest row, they were placed all around the structure of the roof, tying them with other ropes and holly branches (See Figures 27-29). At least two people were necessary, working one from the inside and one from the outside, carrying on a ‘sewing’ procedure. The superior row partially overlaps the lower one, with the reeds becoming proportionally shorter as they go up the roof (See Figure 30). With the superimposition of 6 rows of several hundred reeds, the roof was completed and totally waterproof (See Figures 31-32).
The last activity, which also required the highest possible number of people in a ‘hand-made’ experience, was the internal wall daubing. As the reeds were long enough to protect the majority of the wall, daub was spread only inside, to fill the spaces in the reeds (See Figure 33). The daub was kneaded next to the hut, and then put on the wall with the help of about ten people during one morning (See Figure 34). About 1 m2 was left undaubed to allow observation of the wall framing construction.
Some reflections
The first important observation is with regards to the choice of raw materials: they must have the characteristics that make them suitable as construction materials (such as flexibility, strength, stem length / branches for the wood used in the walls, weather resistance, et cetera). They should also be easily accessible and transportable from the point of collection to the working area. In this case, the geomorphology of the territory is characterized by the presence of calcareous rocks, which were also used in building the archaeological model. This rock is not very compact and it is particularly susceptible to weather erosion. At the same time, however, it is easy to work. It can be crushed without much effort.
Botanical studies suggest the presence in the past of certain plant species suitable for the construction, and these should always be taken in account, especially if archaeobotanical data are available. Furthermore, following the seasons is of extreme importance when gathering the plants. Harvesting them at the right point in the year makes them more durable in the long run. This is definitely the fundamental benefit of ‘traditional’ knowledge passed on from generation to generation. The experience acquired during the project, however, had an important role as well. For example, blackberry branches used must be very long, but both the too young and tender ones, and the biggest and oldest ones, are unfit to ‘sew’ the roof. In the summer temperatures of the area, branches of blackberries dried for a few hours after the collection broke easily. Holding them to soak for a while before use made them more flexible.
In terms of time and effort, some statements can be made:
- Planning was extremely time consuming
- Collection of the reeds and roof building were the activities that took the most physical and mental efforts
- To improve the planning stages, it would be better to quantify the necessary raw materials and locate supply sources in advance
- A lot of time was lost wandering in search of reeds
- Collecting materials should be done before beginning construction, but not too early as some of the plant materials need to be flexible and still green
- It’s useful to locate a place for storage the raw materials
- Have a sufficient number of participants, preferably with specific skills (i.e. for the building of the dry stone wall).
The work was mainly performed through the collaboration of 3 people at a time with no experience in terms of building procedures. Three or four people for a hut like this is probably the best number to work together and, once materials are collected, could complete it in less than a week.
One last consideration is to remain flexible to changes in the plan if during the process something goes wrong, so be prepared for some “B” plans.
Conclusions and perspectives
The hut is today (February 2016) almost perfectly preserved (See Figure 35). No rebuilding or maintenance activities have been performed. Despite the two winter seasons, the roof has just partially collapsed but it maintained most of its functions with no particular damage. Its presence today represents one of potential for archaeological and cultural initiatives of the area, despite Sicily still being extremely lacking in open areas adapted to public access and representation of prehistoric buildings. The building process represented an experience for several researchers and students, but it is today an isolated case that should be reproduced to implement the results.
Many of the archaeological questions still remain, such as: “What was the inner partition for? Did it have a structural function or did it just serve to separate the inner space?” or “Were the inner post pits used to support the roof or a mezzanine? Were they part of architectural maintenance activities?” Developing another reconstruction project with the same model, using 1:1 proportions or changing some of the architectural choices could be of extreme interest to test other hypotheses and gather experimental data. The possibility for continuity and more financial support for the project would allow collection of more data and development of an interesting relationship between the researchers and the territory.
A spin-off project today still ongoing is the experimental protocol for daub procedures and study. Conducted in partnership with Dott. Giorgia Aprile and Alessandro Peinetti, it is aimed at the creation of a protocol for the experimental study of prehistoric daub. In archaeological contexts, the discovery of burnt plaster is quite frequent and, if properly interpreted, it may provide useful information to understanding building processes. The extreme variety and fragmentation of the finds, however, make their interpretation quite complicated. The protocol developed so far focuses on 4 main variables (the raw materials, the framing technology, the plaster technology, and the fire and deterioration processes of support and daub) (Peinetti et al. in press).
Acknowledgements
We would like to thank all the people that helped us in carrying on the project: Alexia Messina, Francesca Grillo, Joseph R. Tort Jr., Giovanni Virruso, Claudio Cavazzuti and the “Tre di Spade”, Giorgio Caruso, Domenico Nicolosi, Luca Caruso and all the friends that sustained us when we were tired or dejected. A very special thank to Enrico Giannitrapani and Filippo Iannì (Arkeos SC) that always keep believing and supporting us.
- 1The 7th UK Experimental Archaeology Conference, Cardiff (11 - 12 January 2013); OPENARCH: Dialogue with Science Workshop. The life cycle of structures in experimental archaeology: an object biography approach, University of Exeter, UK (20 - 24 May 2013); Archeologi in Progress. Il Cantiere dell'Archeologia di Domani. V Convegno Nazionale dei Giovani Archeologi, Catania (23 - 26 May 2013).
- 2We thank specifically arch. Alexia Messina for her precious help and consultation and for the drawings.
Country
- Italy
Bibliography
BARBIERI, M., CAVAZZUTI, C., PELLEGRINI, L. and SCACCHETTI, F., 2015: Experiencing visible and invisible metal casting techniques in the Bronze Age Italy. In: R. Kelm, ed., Archaeology and Crafts, Experiences and experiments on traditional skills and articrafts in Archaeological Open-Air Museums in Europe. Husum : AÖZA. pp. 94-102.
BURROW S., 2015: From Celtic Village to Iron Age farmstead: lessons learnt from twenty years of building, maintaining and presenting Iron Age roundhouses at St Fagans National History Museum. EXARC. 2016(4). [online] Available at: <http://journal.exarc.net/issue-2015-4/aoam/celtic-village-iron-age-farmstead-lessons-learnt-twenty-yearsbuilding-maintaining-and-presenting> [Accessed February 2016].
CALEGARI, G., SIMONE, L. and TINÈ, S., 1990: Ricostruzione sperimentale di una capanna del Neolitico antico, Interpretazione funzionale dei "fondi di capanna" di età preistorica. In: G. Calegari, L. Simone, and S. Tinè, eds. Interpretazione funzionale dei "fondi di capanna" di età preistorica. Atti del Convegno di Archeologia Sperimentale, Milano (29-30 aprile 1989). Genova: Casamara. pp. 9-14.
CARUSO K., CAVAZZUTI C. GRILLO F., PELLEGRINI L., SCACCHETTI F., and SPECIALE C. 2014: Reproduction and use of Sicilian Early Bronze Age axes. Poster at 8th UK Experimental Archaeology Conference 2014, Oxford.
CARUSO, K. and SPECIALE, C. 2016: “U Pagghiaru”: studies of traditional shepherd’s huts and their relevance to a Bronze Age hut-rebuilding project in Sicily. in Hurcombe L. and Cunningham P. (eds.) The Life Cycle of Structures in Experimental Archaeology: An Object Biography Approach. Sidestone Press.
GIANNITRAPANI, E. and IANNÌ, F. 2011: La Tarda Età del Rame in Sicilia. In D. Cocchi Genick and A. Curci, (eds.), L’Età del Rame in Italia. Atti della XLIII Riunione Scientifica, Bologna (26-28 November 2008). Firenze: Istituto Italiano di Preistoria e Protostoria. pp. 271-278.
GIANNITRAPANI, E. and IANNÌ, F. 2014: Tornambé, Pietraperzia (Prov. Di Enna). Notiziario di Preistoria e Protostoria, 1.IV, [online] Available at: <http://www.iipp.it/wp-content/uploads/2014/07/NPP-2014-IV.pdf> [Accessed February 2016], pp. 101-102.
MCCONNELL, B.E. 1992: The Early Bronze Age Village of La Muculufa and Prehistoric Hut Architecture in Sicily. American Journal of Archaeology 96, pp. 23-44.
NICOLETTI, F., 1998: L'industria Campignana e gli strumenti levigati di Monte Grande. In: G. Castellana, ed. Il santuario castellucciano di Monte Grande e l'approvvigionamento dello zolfo nel Mediterraneo dell'età del Bronzo. Palermo: Regione Sicilia. pp. 359-406.
PAARDEKOOPER, R., 2013: The Value of an Archaeological Open-Air Museum is in its Use: Understanding Archaeological Open-Air Museums and their Visitors. Leiden: Sidestone Press.
PAGE, M., 2012: Butser Ancient Farm, EXARC. 2012(1), pp. 23-25.
PEINETTI, A., APRILE, G., CARUSO, K. and SPECIALE, C. 2014: Looking For A Scientific Protocol In Prehistoric Daub Experimental Project, IV International Experimental Archaeology Conference, Burgos (May 2014).
PLANEL, P. and STONE, P.G. 1999: The Constructed Past: Experimental Archaeology, Education and the Public (One World Archaeology). London: Routledge.
REYNOLDS, P.J. 1994: Experimental Archaeology. A Perspective for the Future. The Reuvens Lecture 5, Stichting voor de Nederlands e Archeologie, [online] Available at: <http://www.butser.org.uk/reuvens.pdf> [accessed February 2016].
SADORI, L.,ORTU E., PEYRON O., ZANCHETTA G., VANNI`ERE B., DESMET M., and MAGNY M. 2013: The last 7 millennia of vegetation and climate changes at Lago di Pergusa (central Sicily, Italy), Climate of the Past(9), pp. 1969–1984.
SADORI, L., ZANCHETTA, G. and Giardini M., 2008: Last Glacial to Holocene palaeoenvironmental evolution at Lago di Pergusa (Sicily, Southern Italy) as inferred by pollen, microcharcoal, and stable isotopes, Quaternary International (181), pp. 4–14.
SPECIALE, C., D’ORONZO, C., PRIMAVERA, M., STELLATI, A. and FIORENTINO G. (in preparation). Collecting the Palaeoenvironmental Data. First Results on Prehistoric Sicily comparing Archaeological, Archaeobotanical and Pollen Analysis. Journal of Archaeological Sciences Reports.
STURT, F., 2007: Structured thoughts: CGI and reconstruction of a Chalcholithic structure. In: M. Fitzjohn, ed., Uplands of Ancient Sicily and Calabria. The Archaeology of Landscape Revisited. London: Accordia Research Institute. pp. 81-98.
